Skip Ribbon Commands
Skip to main content
Sign In

    Exchange and Global Education

    The Section of Global Education and Student Exchange (GESE) coordinates various types of study abroad programs for undergraduate students at Qatar University, with the goal of enhancing their overall educational and learning experience and helping them develop their competencies, academic achievements, and career development as global citizens.

     

    Mission

    Foster students' global competencies through offering diverse abroad and global learning opportunities,  student exchange programs, and the development of targeted innovative programming that encourages intellectual and intercultural development through exploration, accepting differences, coexistence, collaboration, and transformative experiences.

    Our Goals:

    • Offer international programs, services, and experiences that develop the student cognitive outcome and  promote better understanding, empathy, and respect for different cultures and communities.
    • Enhance interest in and understanding of global trends and issues.
    • Building ties with leading universities, institutions, and organizations worldwide to exchange experiences, consultations, and intellectual and intercultural cooperation
    • Advance graduate skills, competencies, and attributes to meet the multiple challenges of globalization.

    Exchange and Global Education | Qatar University - Image1 

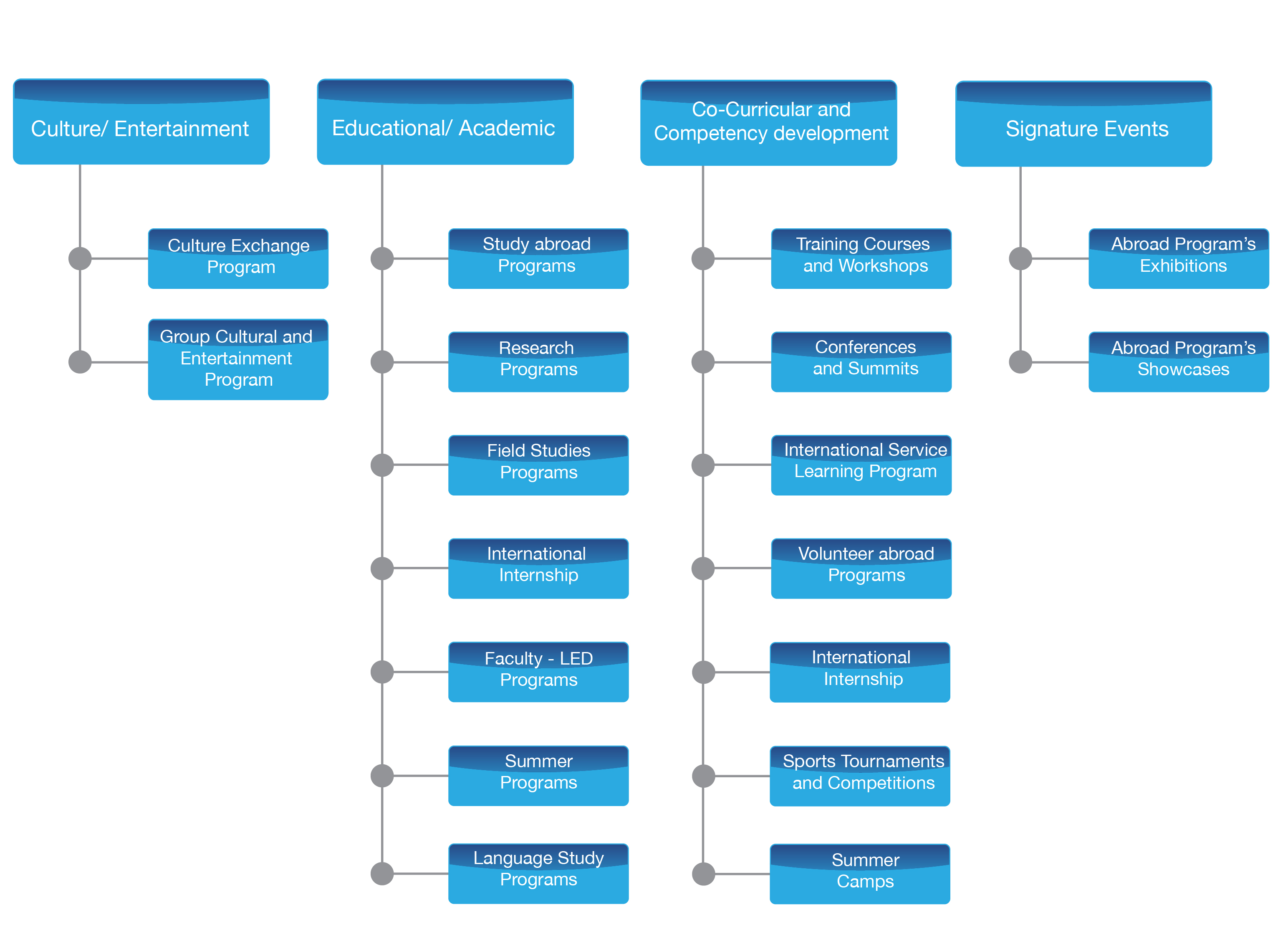
    Cultural / Entertainment programs

    A number of programs that emphasize learning related to cultural fluency and provide students with the opportunity to visit new places and experience different countries and environments by interacting and getting exposed to different cultures, civilizations, and history of the different countries, as well as meeting new friends to enrich their personal development cultural inventory.

    Educational/ Academic Programs

    All international opportunities created, managed, and supervised in collaboration with the academic affairs and colleges for students to pursue research, study, or internship globally as well as faculty-led programs and many others. Through these opportunities, students will recognize the significance of global understanding and international collaboration in their personal and professional lives. They will also gain valuable cross-cultural skills that will prepare them for successful lives in a global environment.

    These are just some benefits of joining student abroad program:

    • Networking and building lifelong relationships
    • Broaden your academic experience
    • Demonstrate your independence and develop life skills
    • Hone your language and communication skills
    • Learn about new cultures and perspectives
    • Experience life in another culture
    • Enhance your employability skills

    The application process differs according to the type of program you are applying for. 

    How to apply:

    Students can apply directly through our online application form:

    For Women

    For Men

     

    Follow us on Engage by Clicking the banner below

    Exchange and Global Education | Qatar University - Image2